Université Numérique du Tchad
L'Université Numérique du Tchad est une institution tchadienne d'enseignement supérieur créée par la Loi N°13/PR/2005 du 16/09/2005 et qui jouit d'une autonomie financi&eagrave;re et de gestion. Ayant son siège à N'Djamena, L'Université Numérique du Tchad a pour mission d'assurer un enseignement virtuel initial et continu, et de proposer à travers ses plateformes éducatives des ressources et activités pédagogiques.

Dans le sillage de l'essor du numérique et dans une quête perpétuelle d'efficacité, des approches éducatives innovantes, basées sur les technologies numériques, sont proposées afin de rendre l'éducation plus flexible, plus performante, plus foisonnante et plus ouverte. La création de l'Université Numérique du Tchad s'inscrit donc dans cette dynamique techno-pédagogique portée par la révolution numérique et l'expansion de l'Internet, d'une part, et la poursuite de modernisation du paradigme éducatif tchadien, d'autre part. L'Université Numérique du Tchad vise ainsi à moderniser les méthodes pédagogiques obsolescentes et proposer des offres de formation initiale et continue en ligne pour faire face aux divers impératifs éducatifs.

Bien qu'ayant son siège à N'Djamena, l'Université Numérique du Tchad entend implanter dans chaque institution d'enseignement supérieur publique un Campus Numérique Délocalisé (CND) afin d'offrir un espace stimulant pour l'enseignent virtuel. Le CND fait également office d'espace de téléenseignement servant, dans cette perspective, à retransmettre en temps réel un cours dispensé depuis un autre site géographiquement éloigné.
Missions de l'Université Numérique du Tchad
L'Université Numérique du Tchad a pour mission d'assurer la formation continue et initiale en ligne, à travers des plateformes éducatives, et à distance, à travers un dispositif de téléenseignement. Plus spécifiquement, les missions dévolues à l'Université Numérique du Tchad se déclinent comme suit:
La flexibilité géographique de l'enseignement virtuel favorise la constitution d'une synergie de compétences de provenance diversifiée autour des offres de formation diplômantes prisées et de qualité.
Les formations virtuelles viennent en complément aux formations proposées par les institutions d'enseignement supérieur traditionnelles. Nos offres de formation s'inscrivent souvent dans des programmes pédagogiques conjoints, inhérents à la co-diplômation ou non, portés par l'Université Numérique du Tchad et ses partenaires.
S'inscrivant dans une dynamique de modernisation du système éducatif, nos offres de formation permettent de résorber la sous-diplômation de la jeunesse en mettant en oeuvre un dispositif éducatif qui passe aisément à l'échelle.
S'inscrireEn plus des formations initiales précédemment décrites, l'Université Numérique du Tchad propose des offres de formation certifiantes ou qualifiantes qui peuvent se décliner sous forme de MOOC ou FabLab. La formation continue est généralement de courte duré à visée immédiate correspondant aux objectifs professionnels.
Contrairement aux cursus diplômants, les offres de formation continue sont ouvertes à un large public. Les formations qualifiante et certifiante sont à finalitée professionnelle immédiate et ne débouchent pas sur un diplôme ou titre spécifique.
S'inscrireL'Université Numérique du Tchad entend mettre en place une bibliothèque numérique permettant d'offrir un large accès aux ressources scienfitiques (articles, e-book, fiches techniques, ...) et pédagogiques (notes de cours, livre, fascicules, ...). L'accès sera donné à tous les établissements d'enseignement supérieur public qui disposent peu ou pas des ressources bibliographiques.
Le projet de mise en place d'une bibliothèque numérique nationale peut s'inscrire dans une initiative partenariale impliquant des acteurs/organismes internationaux comme l'Agence Universitaire de la Francophonie ou l'UNESCO.
Bibliothèque NumériqueLes ateliers de fabrication à distance permettant de proposer des offres de formation ouvertes et accessibles en ligne par une population d'apprenants diversifiée n'ayant pas forcément une qualification préalable.
Ces ateliers à visée professionnalisante sont axés sur les métiers favorisant l'insertion professionnelle ou l'auto-employabilité des apprenants.
S'inscrirePionnière de l'enseignement virtuel au Tchad et dans la sous-région d'Afrique centrale, l'Université Numérique du Tchad fait office de laboratoire pour le changement de paradigme éducatif et la modernisation des approches pédagogiques. Notre modèle pédagogique est appelé à terme à être transposé aux établissements traditionnels.
Des approches pédagogiques innovantes adapées aux contraintes nationales sont développées et expériment&easing;es au sein de l'Université Numérique du Tchad.
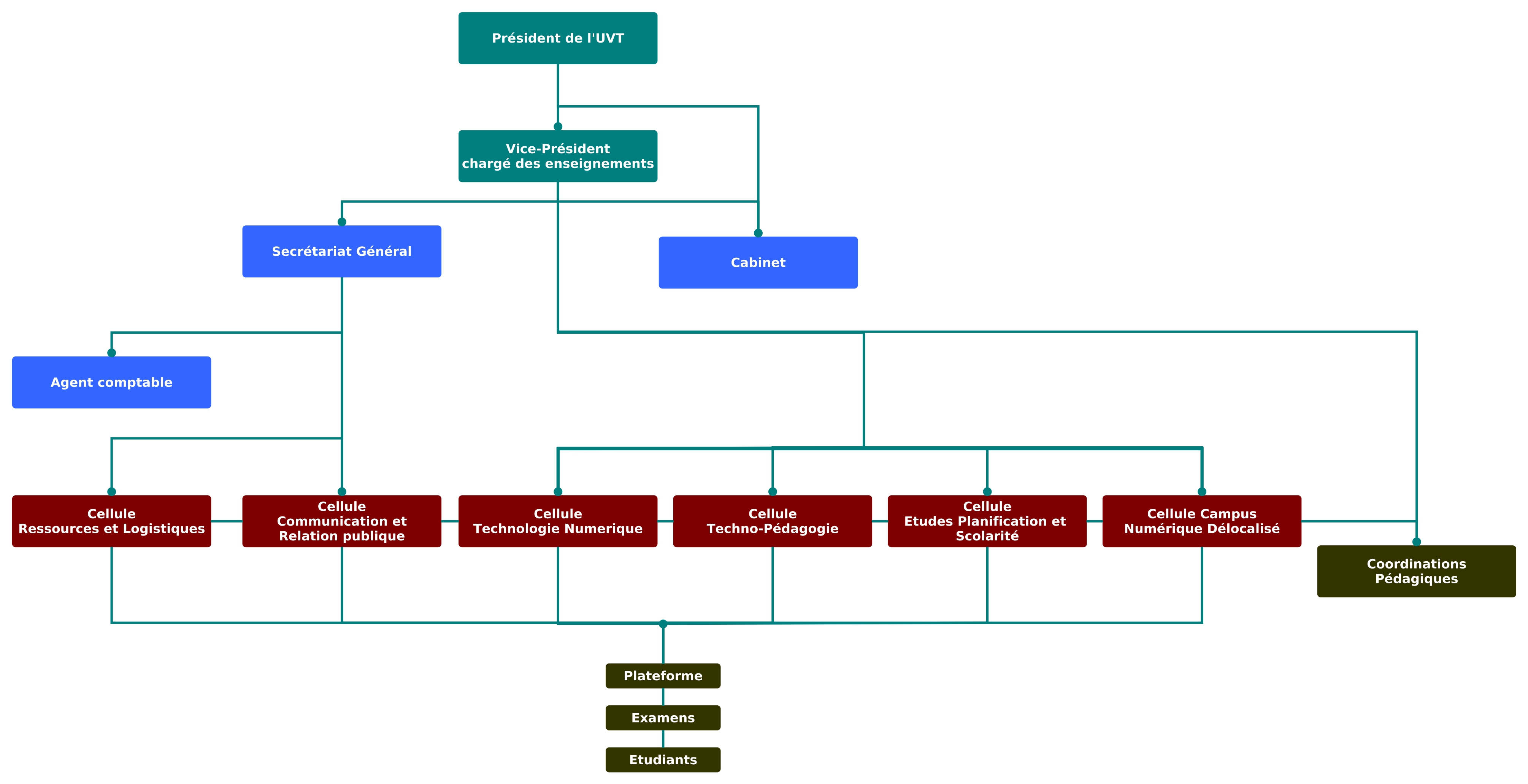
Organigramme
- Président
-
Premier responsable de l'Université
- Cabinet
- Vice-président
- Chargé de l'enseignement virtuel et du numérique.
-
Cellules techniques rattachées à la Vice-présidence
- Cellule Technologie Numérique
- Cellule Campus Numérique Délocalisé
- Celule Techno-pédagogie
- Cellule Etudes, Planification et Scolarité
- Secrétaire Général
- Il est l'administrateur principal de l'Université
-
Cellules techniques & Agence rattachées au Secrétariat Général
- Agence comptable
- Cellule Ressources Logistiques
- Cellule Communication et Relation Publique

Approche pédagogique
Les formations proposées par l'Université Numérique du Tchad s'articulent autour des ressources et activités pédagogiques mises en ligne et accessibles sur des plateformes éducatives. Ces ressources et activités pédagogiques se déclinent sous diverses formes : des contenus interactifs, des capsules vidéo, des textes, ...
Des travaux coopératifs et collaboratifs sont encouragés ainsi que la participation active des étudiants dans des espaces d'échanges afin de favoriser l'interaction entre étudiants; ces espaces permettent également les échanges entre les enseignants (ou enseignants-tuteurs) et les apprenants.

Les offres de formation sont organisées autour des coordinations pédagogiques pilotées par des universitaires spécialistes de domaines concernés. Faisant office de Chef de département, le coordonnateur pédagogique est chargé de constituer une équipe d'enseignants et d'enseignants-tuteurs pour animer la formation et s'acquitter des tâches subsidiaires inhérentes aux activités pédagogiques.